為適應新的發展形勢需要,解決當前財政票據監管存在的問題,財政部在電子票據試點改革的基礎上,2018年下發了《關于全面推開財政電子票據管理改革的通知》(財綜〔2018〕62號),要求全面推開財政電子票據管理改革工作。為深化“放管服”改革,落實個人所得稅大病醫療專項附加扣除相關工作,防范虛假醫療收費票據,推進醫療行業電子票據管理改革,落實便民利民服務,2019年財政部、國家衛生健康委、國家醫療保障局聯合下發了《關于全面推行醫療收費電子票據改革的通知》(財綜〔2019〕29號),通知中規定了醫療電子票據的統一樣式,要求在2020年底前全面推行醫療收費電子票據改革,推廣應用醫療電子票據。
相關政策節選:《財政部關于全面推開財政電子票據管理改革的通知》財綜〔2018〕62號
通知中要求:
1、財政電子票據試點地區應在充分總結改革試點經驗的基礎上,將財政電子票據管理改革推廣至所在地區的全部單位和全部財政票據種類(電子《非稅收入一般繳款書》的管理使用按照財政部有關規定執行,下同)。財政電子票據試點單位應將財政電子票據管理改革推廣至全部財政票據種類;
2、財政電子票據非試點地區和部門,應在本通知發布之日起,積極借鑒改革試點經驗,結合本地實際,認真細致做好本地區、本部門財政電子票據管理改革實施規劃,全面推開財政電子票據管理改革工作;
3、財政電子票據入賬試點單位應按財政電子票據入賬有關規定積極探索開展試點工作,推動財政電子票據的接收及歸檔,為全面推行財政電子票據入賬積累經驗;
4、各地區和各部門要高度重視財政電子票據管理改革工作,認真做好本地區、本部門財政電子票據實施規劃,細化工作任務和要求,確保改革工作順利推進;要同步推進財政電子票據管理制度體系建設,為財政電子票據的推廣運用提供有力的制度保障。
《關于全面推行醫療收費電子票據管理改革的通知》財綜〔2019〕29號
通知中要求:
1、統一全國醫療收費票據式樣;
2、做好信息系統改造和對接(各地區財政部門要做好醫療收費電子票據管理改革保障工作,實現本地區系統與財政部系統對接,做到全國醫療收費電子票據一站式查詢、真偽查驗和報銷入賬);
3、規范醫療收費電子票據報銷入賬及歸檔;
4、規范全國統一醫療收費票據填列(包括醫療門診收費票、規范醫療住院收費票等);
5、進一步強化保障措施(包括抓好落實工作、加強溝通交流、做好宣傳工作等)。
多次召開推進會議:
1、2019年12月,省財政廳、省衛健委、省醫保局聯合召集試點醫院部署醫療電子票據推進會議;
2、2020年3月,省財政廳再次組織試點醫院加強推進醫療電子票據實施進度。
3、2020年5月,省財政廳分別召開高校、醫療用票量單位以及各地市財政電子票據應用推進會議。
1、提高效率:依托網絡實現財政票據的網上申領管理,減輕工作量,提高工作效率
2、安全防偽:采用電子簽章、用戶認證、國標加密算法,保證數據和票據安全性,杜絕出現虛假票據
3、降低成本:降低印制成本,節約財政資金
4、自動核銷:通過在線開票,實現對各種不同醫療機構票據信息的采集,從而實現票據自動核銷,解決手工核銷難的問題
1、統一醫療票據樣式
根據通知中要求統一醫療收費電子票據,主要有醫療住院收費票據(電子)樣式、醫療門診收費票據(電子)樣式和醫療收費明細(電子)樣式;

2、規范統一醫療票據填列
醫療衛生機構在開具醫療收費票據時,應規范填列醫療收費項目、其他信息等內容。其中,交款人統一社會信用代碼應填列患者有效證件號碼,并隱去涉及患者隱私的部分字段
3、規范電子票據報銷入賬及歸檔
根據財綜〔2018〕72號規定,滿足《會計檔案管理辦法》第八條、第九條所列條件的單位,可以醫療收費電子票據數據文件為依據進行會計處理,并按照電子檔案管理要求進行歸檔保管。醫療收費電子票據入賬報銷單位,應及時將入賬狀態、入賬時間、入賬金額等信息反饋至財政部門。

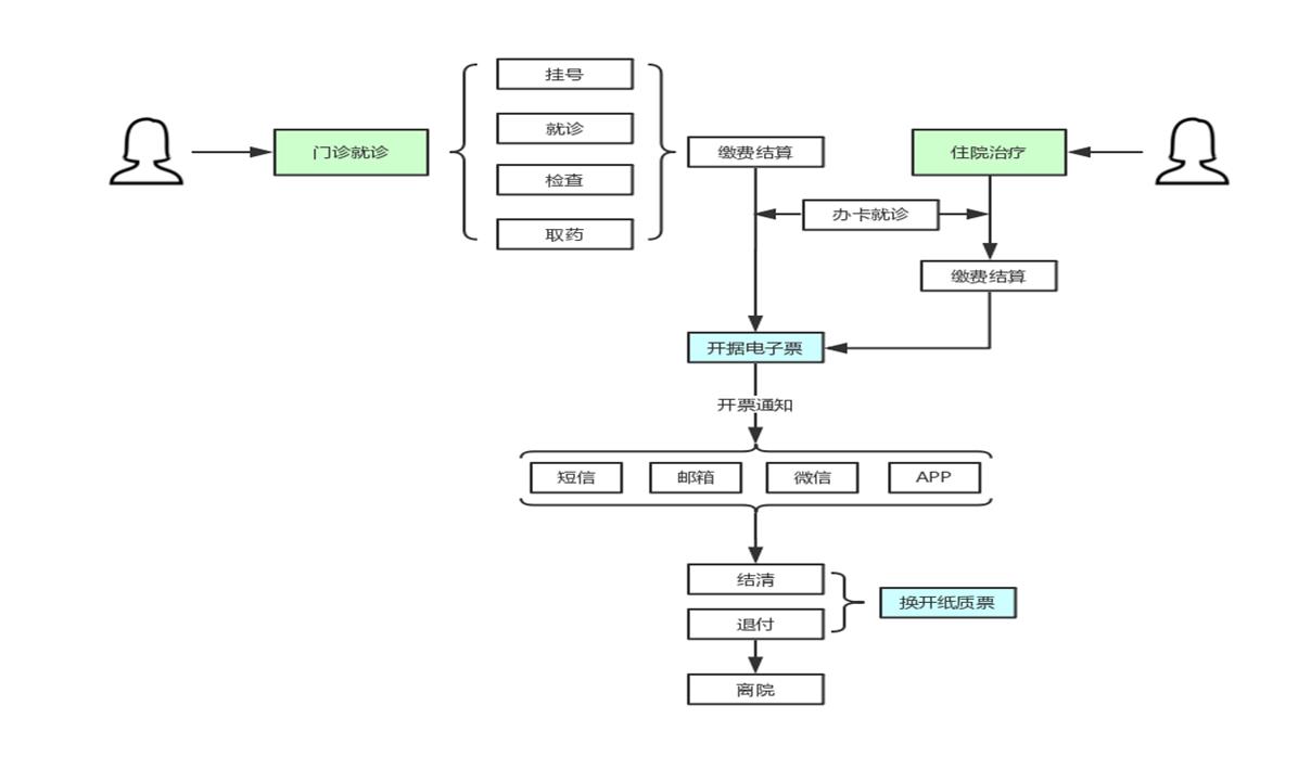
注:流程中“開具電子票”、“換開紙質票”,為我們對接產品的核心功能。
對接產品名稱為--電子票據一體化數據交換系統,其功能為:
一、基礎數據管理
單位信息、醫療項目、醫療票據種類、號段賦碼
二、庫存預警
根據用戶設置的預警值,低于預警值時系統會自動申領、自動賦碼
三、結算開票
1、實時在線開票:HIS系統在結算開票時發起電子票據開具申請,前置服務根據申請組織開票數據、進行項目和票據種類校驗,校驗通過后進行票據賦碼,先進行單位簽名,簽名通過后再進行財政驗簽,生成電子票據反饋給HIS系統;
2、異步開票:因網絡等因素,暫無法在線開票時,HIS系統可直接通過前置服務進行電子票據開具;
3、補開電子票:應用于單位先開具了紙質票據,可通過前置服務補開電子票據;
4、個性化醫保信息加載打印:根據醫院對個性化醫保信息打印需要,前置服務可進行加載打印。
四、退費沖紅
1、電子票據查驗:需要退費時可通過前置服務查驗該票據的真偽及狀態;
2、電子票沖紅:根據查驗結果向前置服務申請開具紅沖票據。
五、票據換開
如果需要紙質票據,可根據電子票據信息通過自助機或窗口換開。
六、通知取票(院方自建)
電子票據開具后,可通過窗口、互聯網等方式取票。
七、查驗下載(自助機和互聯網兩種模式);
八、查詢統計(開票查詢、報表統計)。
1、建議由院方主導成立對接小組,小組成員由院方相關科室、HIS廠商、CA機構服務商、電子票據對接業務服務商等組成;
2、和省財政廳信息中心、市財政非稅局報備;
3、和省財政廳非稅電子票據業務中標服務單位北京興財公司對接測試流程;
4、準備一個可以訪問外網的獨立ip地址,用于和省廳電子票據平臺通訊;
1、項目立項及前期準備 2天
2、和財政廳接口對接 7天
3、和HIS系統對接 7天
4、系統測試 7天
5、系統上線試運行 7天
|
產品和服務
|
簡介
|
預算
|
|
電子票據一體化數據交換系統
|
包含電子票據一體化數據交換系統、電子簽名驗簽服務器1臺、服務器證書1張;
|
XX萬
|
|
電子票據一體化數據交換系統與省廳電子票據系統對接服務
|
|
電子票據一體化數據交換系統與HIS系統對接服務
|
|
電子票據基礎數據導入、維護
|
|
產品調試、安裝、部署、培訓
|
|
HIS廠商接口開發
|
根據省廳接口標準提供相關數據
|
院方自行協商
|
微信掃一掃,碼上報價

|